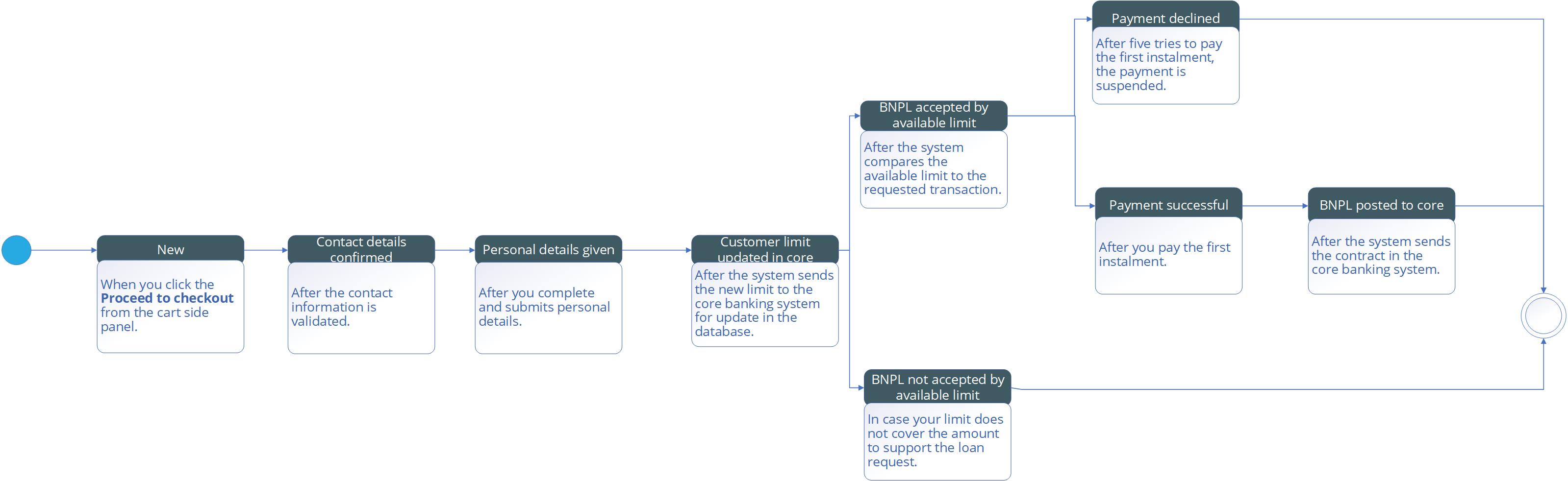
Configuring the Business Workflow

The Business Workflows Processor is used in the Buy Now, Pay Later digital journey for ensuring an easy-to-follow process by using rules-driven business workflows. The workflow is named BARET_Loan_RetailLoan attached to the entity FTOS_BARET_Loan. It contains all the states including for other digital journeys such as Mobile Retail Loan Origination and BuyNowPayLater Loan Application.

NOTE  
All the statuses are changed using the script FTOS_BNPL_ChangeLoanApplicationStatus.
Status Description Flow
New When you click the Proceed to checkout from the cart side panel. Click the Proceed to checkout button to continue to the next step. This button triggers the calculations of the formulas:
Contact details confirmed After the contact information is validated. FTOS_BNKAP_BNPLContactInfo > step Redirect
Personal details given After you complete and submits personal details. FTOS_BNKAP_BNPLConfirmDetails > step ConfirmDetails
Customer limit updated in core After the system sends the new limit to the core banking system for update in the database. FTOS_BNKAP_BNPLSaveLimit > step SaveLimit
BNPL accepted by available limit After the system compares the available limit to the requested transaction. FTOS_BARET_BNPLPayment > step Payment > Advanced > After Events
BNPL not accepted by available limit In case your limit does not cover the amount to support the loan request. FTOS_BARET_BNPLPayment_Rejected > step Payment_Rejected
Payment successful After you pay the first instalment. FTOS_BARET_BNPLPayment > step Payment > Advanced > After Section Save
Payment declined After five tries to pay the first instalment, the payment is suspended. N/A
BNPL posted to core After the system sends the contract in the core banking system. FTOS_BARET_BNPLOrderConfirm

To download the diagram, click here.

The transitions are:

  • New_Contact details confirmed
  • Contact details confirmed_Personal details given
  • Personal details given_Customer limit updated in core
  • Customer limit updated in core_BNPL accepted by available limit
  • Customer limit updated in core_BNPL not accepted by available limit
  • BNPL accepted by available limit_Payment declined
  • BNPL accepted by available limit_Payment successful
  • Payment successful_BNPL posted to core.