Overview

Service Insurance is a collection of capabilities designed to manage policy details, claims processing, servicing and managing quotes, billing and collection operations. The primary goal of these applications is to streamline and automate many of the tasks involved in managing insurance policies and claims, allowing service representatives to efficiently assist customers and provide high-quality service.

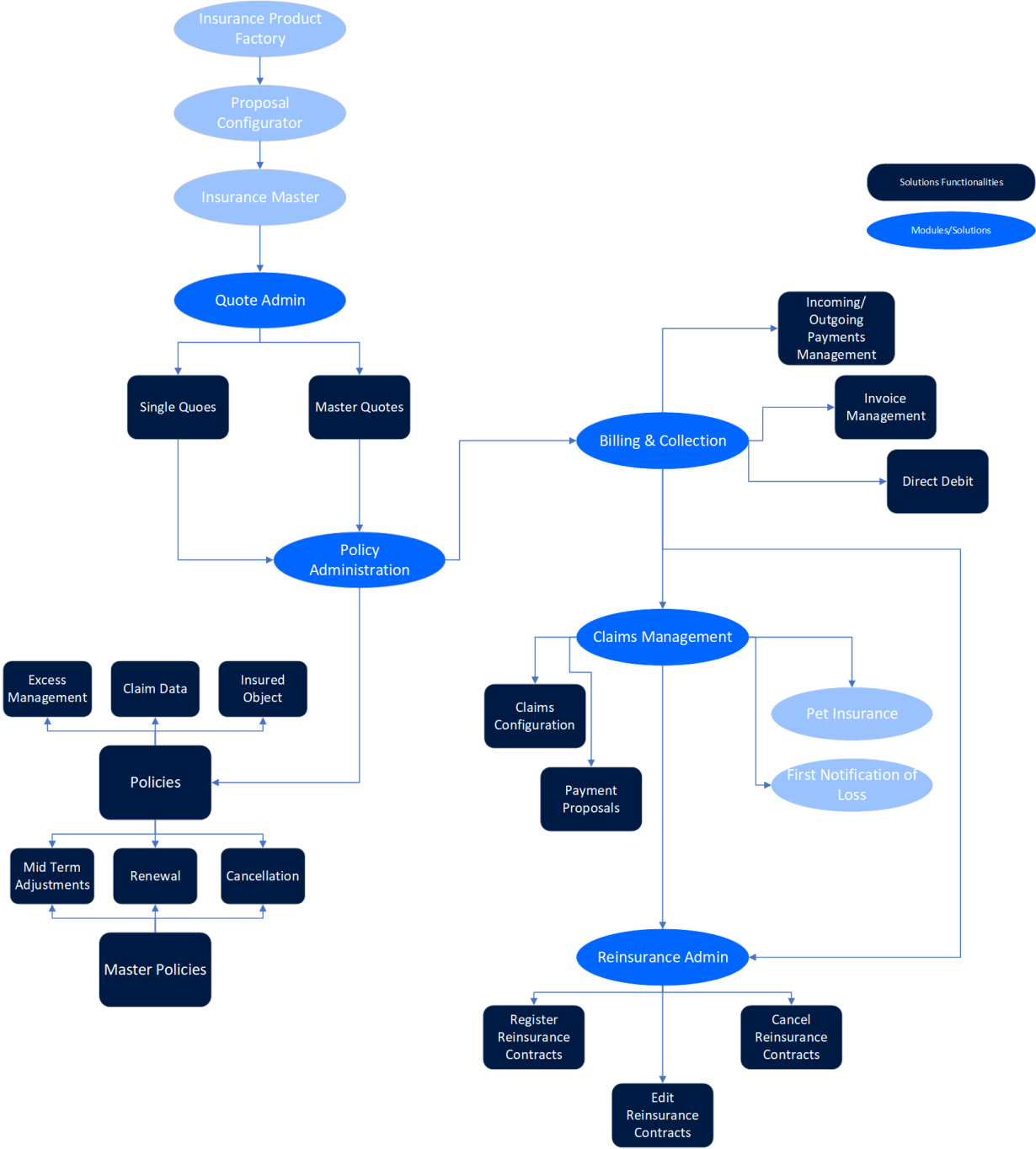
The Quote Admin, Policy Administration, Claims Management, Billing & Collection, and Reinsurance Admin solutions collectively form an integrated insurance service applications suite that enables comprehensive policy management, efficient claims processing, and financial operations and while also leveraging product configuration capabilities  like rating engines, automated underwriting rules  for an effective risk management.

Policy Administration manages the policy lifecycle from creation to termination. This solution is responsible for handling various policy-related functionalities, including: creating policies, updating policies, renewing policies, terminating policies.

Billing & Collection refers to the processes involved in invoicing and collecting payments from policyholders for their insurance premiums.

Reinsurance Admin manages the portfolio reinsurance contracts to keep up with the amount of contract related details that insurers need to manage.

Claims Management is responsible for managing the claims process from initial reporting to final settlement. Claims are dictated by the scope of cover as it is defined in the insurance contract captured in Policy Administration. The insurance contract is the result of an accepted quote (Quote Admin) and is valid only the premium is paid in time and in the correct amount (Billing & Collection).

The Quote Admin solution handles and records insurance quotes, and provides connections needed to generate policies. This is true for quotes, master quotes, policies and master policies. It also leverages Proposal Configurator and Insurance Product Factory capabilities, and performs automated underwriting and pricing rules.

The Insurance Master solution rests on a set of embedded rules, configurations, processors and a comprehensive API suite to provide all of these modules working together seamlessly.