Billing & Collection

Billing & Collection enables insurance companies to effectively speed up their quote-to-cash journey by automating routines unique to billing and collection processing - including direct debit, along with offering a series of customer journeys that guide users through their manual operations - such as completing payment allocations, importing bank statements files or introducing a new payment request, in a timely and accurate manner.

With Billing & Collection, invoicing is automatic only. Invoices are constantly generated into your system for all your insurance products that are in Active status. For billing and collection operations, you can use the solution in conjunction with online payment processors as well as bank payment orders. Furthermore, uploading a bank statement file for your bank accounts triggers the automatic parsing, sorting, matching, and performing the reconciliation of the Payment data - contained by the file, with the Invoices or Payment Requests already registered into your system. For payments that respect some rules, such as providing the correct unique identifier for an installment or the number of the policy, the allocation flow is also completely automated. As a result, you can understand faster what invoices have been paid, and which haven’t.

The Billing & Collection solution helps insurers to handle direct debit payment operations - starting with the direct debit mandate activation procedure (in order to notify the bank about the payment arrangement between insurer and insured) up to the moment the payment is collected. Additionally, in order to accommodate the differences regarding the direct debit payments, the Billing & Collection solution has dedicated direct debit workflows for the SEPAClosed Single Euro Payments Area allows customers to make cashless euro payments – via credit transfer and direct debit, to anywhere in the European Union. and for the UK financial area. Both SEPA and UK direct debit collection flows are fully automated.

Billing & Collection is a highly customizable FintechOS solution that can be personalized in accordance with specific requirements from insurance companies. Thus, you can make sure that each component fulfills your business needs.

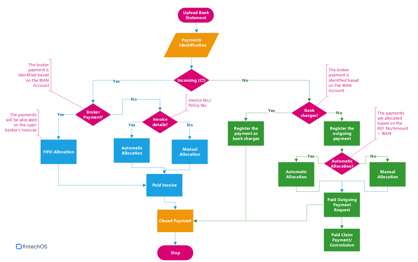
Below, a diagram of the Billing & Collection main allocation flows:

Payments Management

The solution has the following key features:

  • The administration of different payment requests received from different sources or systems like claim payments, commissions payments, broker balance (credit) payments etc.

  • Processing bank statements files in various formats - e.g. the MT940 format, used in SEPA area.

  • Identifying the outgoing payments (including bank charges) in a bank statements file.

  • The automatic generation of a payment instruction file based on the received payment request.

  • The allocation of the confirmed outgoing payments (e.g. from a bank statement) to the specific payment request.

  • The possibility to send notifications with the payment confirmation, and more.