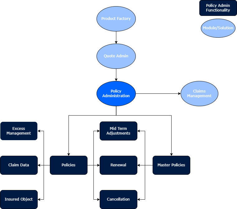
Policy Administration

The Policy Administration solution provides essential capabilities to support back-office policy administration throughout the typical lifecycle of a contract after its issuance. It allows for policy adjustments to align the insurance contract with a customer's needs, as well as the management of renewals, multi-object/person contracts, lapses, and cancellations. The module handles the registration of approved policy changes, such as upgrades or downgrades in covered benefits, and automatically identifies and communicates the requirements and evidence needed to recalculate premiums and complete the modification.

Policy Administration also allows for managing Mid-term Adjustments (MTAs). MTAs refer to changes made to an insurance policy before the policy's expiration, and the most common MTA types include:

  • Coverage Adjustments – Increasing or decreasing coverage amounts due to changes in risk.

  • Payment Modifications – Changing payment frequency, method, or due dates to align with financial needs.

  • Policy Object Updates – Modifying insured items, such as a vehicle, home, or business assets.

  • Renewal Type Changes – Switching between automatic and manual renewals based on policyholder preference.

Changes can be made to both single policies and master policies through the Change Engine.

The diagram below presents the Policy Administration module, along with its functionalities, dependencies, and solutions that use the module.