Internal Campaigns

Campaigns are made through typical communication channels namely email, text messaging, online chat messaging, phone calls, mail, or even through the banking mobile application that the customer is using. Once these campaigns are started, they generate certain campaign activities that need to be handled internally.

The Internal Campaigns module comes as an add-on to the Omnichannel Campaigns automation processor and it's meant as an extension to the current customer interaction channels. Along with email, text messaging, online messaging, and other means of communication, there are times when human interaction is needed, especially in certain sales actions. Besides sales activities, administrative actions can be assigned and managed also through this module. In these situations, a bank employee reaches out to a client with administrative purposes, for example, data or document collection.
These types of internal campaign activities are distributed to internal roles: relationship manager, account manager, contract center agent, teller, and so on.

HINT  
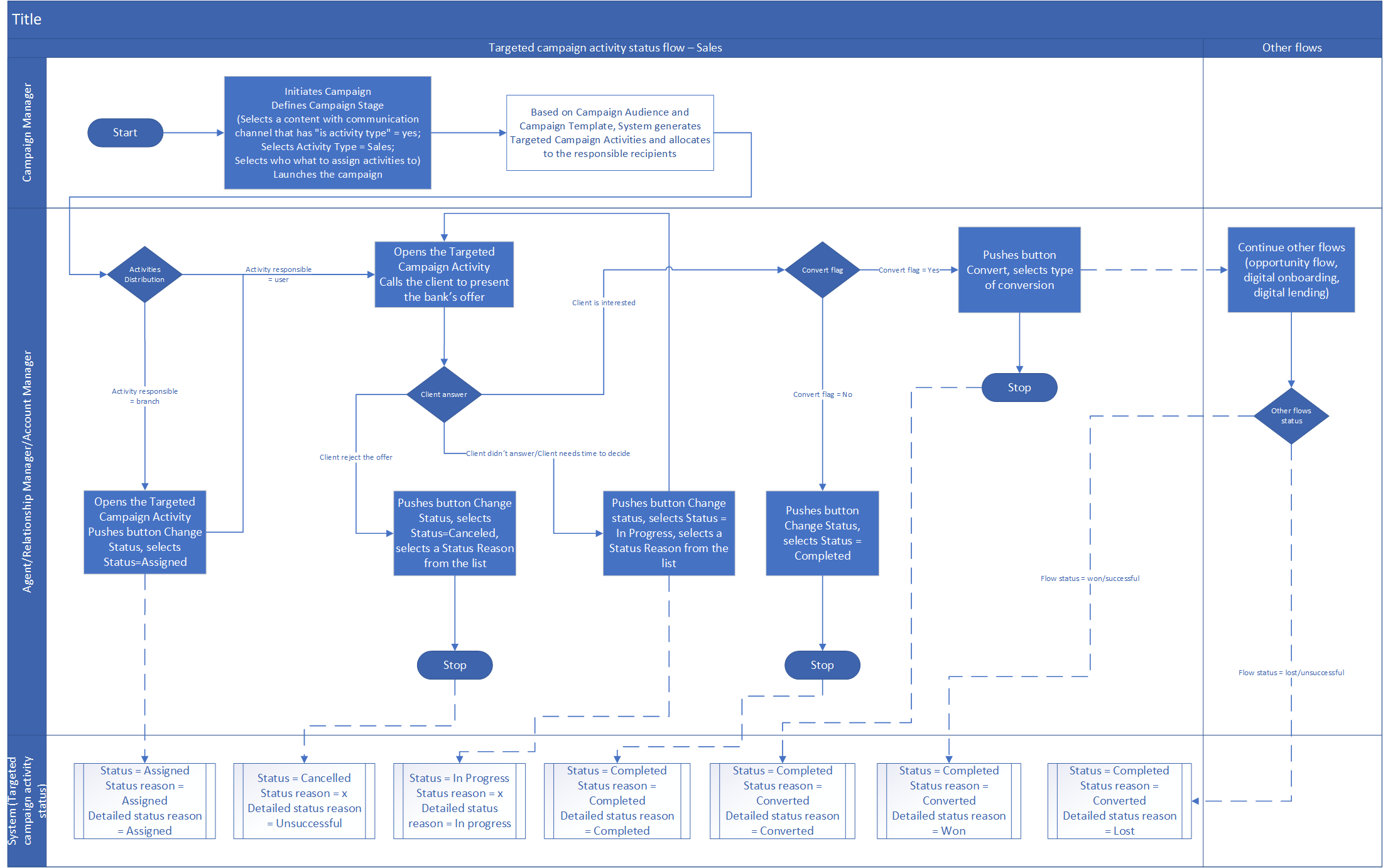
Campaigns generate internal or external activities based on the communication channel set at the content used at stage level. When defining a communication channel, the Default Action Type field must be set. If at Action Type level, the Is Campaign Activity Type field is true, then the campaign generates internal activities. For more information on adding communication channels, see the Managing Personalized Content page.

FintechOS offers the possibility of distributing targeted campaign activities more efficiently to internal users on top of the existing platform features for audiences, personas, contents, templates, actions, and activities. This feature allows bank employees to assign tasks in a practical manner and keep track of updates or to add the activity to a queue if it's necessary to contact certain clients. All of these actions are monitored at user and centralized level. Internal campaigns are needed for a better structure on the generated campaign activities. They can be sales or administrative actions that can be assigned and managed at manager or execution level.
For more details on internal campaign activities, see the following pages:

The images below are UML diagrams showing the sales and administrative campaigns workflows.

To download the Sales workflow diagram in Visio, click here.

To download the Administrative workflow diagram in Visio, click here.