Creating the Organizational Structure

Having an organizational structure is necessary in order to achieve the organization's objectives as it outlines not only each employee's role and how it fits within the system, but also a bank's internal organizational structure.

To create the organizational structure, log into the FintechOS Portal and follow the steps from the below pages:

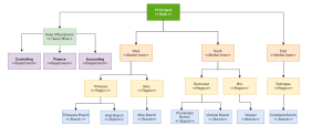
The example below helps you understand a bank's internal organizational structure: