Banking Products' Life Cycle

You can manage a banking product's life cycle by changing its status from the top right corner of the screen.

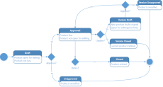
The product status transitions are illustrated below:

Note that:

  • Once a product is live, its settings can no longer be modified.
  • If you want to update a live product, you must create a new product version.
  • When you create a new product version, the current version is retired.
  • Every product version starts in a draft state and must go through an approval process before going live.
  • Only one version of a product can be live at one time.